NBUI
This is where the developer docs are kept for the NoSQLBench UI stack.
Status
Presently (June/2020), NoSQLBench contains a web application and services layer, but it has not been used for more than the documentation system. We are putting out request for comments and ideas and for contributors who can build UIs in Vue.js around these ideas. This document is the first consolidated view of how UIs work with NoSQLBench.
NBUI Stack
The current NBUI Stack consists of the NoSQLBench "nb" process, including the built-in web server, The JAX-RS services which provide endpoints for accessing NoSQLBench functionality, and a set of embedded web applications which are bundled within the nb application itself.
The docs for NoSQLBench are in-fact a Vue application. We use Nuxt as an framework/wrapper around Vue to allow us to handle pre-rendering of the application for bundling. The docs application is only an example of a Vue app in the NBUI stack, but it can be helpful for understanding how the stack works.
The web apps are written in Vue.js as a separate developer workflow, but within the umbrella of the
NoSQLBench project. The documentation app lives in src/main/node/docsys under the docsys module.
It is a node and npm enabled Nuxt.js application. You can go to that directory and run it separately
under npm or yarn, which is what you would normally do when building any Vue/Nuxt application with
node js.
For bundling applications within the NoSQLBench distribution (jar or binary), Nuxt is used to
generate the "static site" form of the application. The result is packaged in
src/main/resources/docsys-guidebook and registered for sharing via the internal NoSQLBench static
content handler by way of the DocsysDefaultAppPath class, which is how all content sources are
found in NoSQLBench.
NBUI Modes
Because the backing content for the docserver can come from a variety of sources, NBUI applications can be run in different modes. Which mode you use depends on what you are doing, as explained below.
Embedded Mode
This is the default mode that you get when you run nosqlbench docserver. In this mode, nosqlbench
starts up a Jetty container to serve content and JAX-RS services. One of the services is a static
content service which serves up the static copy of the generated UI application. This application is
static content on the server, but it includes a client-side application that further does dynamic
rendering and makes its own requests back to the server to fetch additional content or interact with
NoSQLBench service endpoints. This mode is illustrated by the following diagram:
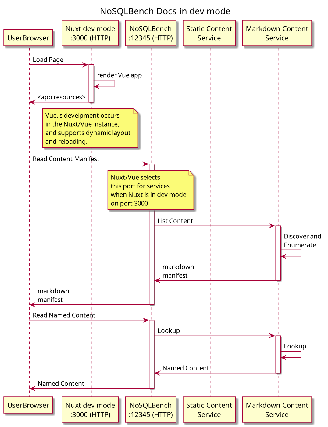
Development Mode
This is the mode that UI developers will care about the most. In this mode, UI developers can run
Vue apps in the usual dev mode while accessing endpoints in a running nosqlbench instance. To use
this mode, you start nosqlbench with the nosqlbench docserver command, and then separately run the
local Nuxt app with npm dev which is configured to run nuxt in dev mode.
This causes the services to wire together as illustrated in this diagram:
Static Site Mode
This mode is used to host an NBUI app on a static site, where endpoint services are not available. In this mode, content which would be returned from an endpoint path is statically exported into files in the same path, such that a static content server with no dynamic page rendering can still provide a snapshot of content to be used by the client-side applications.
The release pipeline creates this content with content export utilities, so that when new NoSQLBench versions are released, the docs site is automatically updated with refresh of current content from the source tree.
Client-side logic still runs (The client-side apps are always active), but the server simply hands static content back from the file system:
Interactive Or Not?
The three modes are useful and needed for different purposes:
- Dev Mode is needed for rapid development and prototyping of UIs and endpoint services. Dev mode is the only mode where you can make code changes and immediately refresh to see the results of your work. Dev mode supports full UI interactivity and endpoint services, so all application features can be developed.
- Embedded Mode is for users of NoSQLBench who need to actually use the built UIs. Like Dev mode, it supports full UI interactivity and endpoint services.
- Static Mode is for non-interactive use, and does not support endpoint service against an instance of NoSQLBench, since it is not served from a NoSQLBench process that can also provide these services.
Given that the static mode can't work with stateful services on a NoSQLBench server, a distinction has to be made within an application about whether should support static mode. We'll put a client-side check in where needed once we have other examples to work with. At the minimum, either applications, or specific (interactive) application features will be disabled automatically if the client-side application detects that endpoint services are not available. A future enhancement will probably mean that the endpoint servers are fully configured and enabled by the client user as needed.
Developing with Nuxt
Using dev mode, you can build a vue.js application, configure it for being used as a generated web application, and then have it be hosted by NoSQLBench.
Proposed Features
We propose these UI features to make using NoSQLBench easier:
NBUI Wishlist
A user should be able to see all the NBUI apps from one place. They should be able to see the name of each app, and some hover/title docs about what the app is used for. Users should be able to switch to an app by clicking its name/menu entry. If a user has some unsaved work in one app that they would lose by switching to another app, they should be prompted and given the choice to save or discard their work first, or to cancel the action.
The NBUI Overview is not a highly functional app, but what it does is very important; It ties the rest of the apps together within one cohesive view for the user. As such, it establishes a pattern for the rest of the visual design of NBUI.
Sketch: A simple implementation of NBUI would be a frame holder with a menu of apps on the left. The name of the current app could be the only app name showing by default. When the current app name is clicked, it could unroll into a list of available app that the user could then pick between. Picking another app would switch the currently active app within the overview frame and roll-up the app names again to a single value. This basic design would leave a usable menu area below the app name (and a subtle divider) so that the screen is still usable by each app, including the left. The left panel could be toggled to be hidden, with a small corner visible to call it back.
Scenario Runner
A user should be able to find all the named scenarios and select one to run. They should be able to easily modify the parameters which the named scenario provides in template variables. They should be able to run the configured scenario from the UI.
@phact (Sebastian) has already built one of these as a prototype. It would be a good starting point for learning how web apps work in NoSQLBench. It will also need some updates to mesh well with recent named scenarios features. This app needs to be tested and integrated into the main NBUI view.
Users should be able to run arbitrary commands in the scenario runner as well, just as they would on the command line. This would allow them to use and test the rest of the UI features from a single starting point.
Scenario Status
An instance of a NoSQLBench process can run multiple scenarios, even concurrently. A user running scenarios from NBUI will want to be able to see their overall status. This does not include metrics status at this point, since the best view of this is largely provided already within the docker metrics view.
Sketch: The scenario status app should list an info panel for each started or completed scenario. It should contain the following details:
- The name of the scenario (All scenarios have a provided or auto-generated name)
- The commands which were used to start the scenario
- When it was started
- When it completed OR The current progress
- An ETA of completion
VirtData Function Sandbox
A user should be able to find functions, chain them together, adjust their parameters within valid ranges/values, and see example outputs over some input cycle range.
The preview of output values should be selectable between these types of visualizations:
- A histogram plot
- A list of values
Each output type is either numeric or non-numeric. In the degenerate case, numeric values should be allowed to be converted to string form.
A user should be able to choose how they visualize the output: As either list of cycle to value mappings, or a list of values, a summary of list values, or as a histogram. Additionally, numeric output types should be plottable if possible.
Workload Builder
Users should be able to build their workloads from the ground up. They should be able to take an existing workload yaml as a starting point and tailor it as needed, and then save it.
This can take on the form of a syntax checking text editor, or as a node-based editor that allows you to only add valid elements in the right place. In any case, the yaml form of the workload should be accessible.


